当前位置:首页 >
动态要闻 > 自然要闻 >
文章详情
国务院印发《关于进一步优化政务服务提升行政效能推动“高效办成一件事”的指导意见》

日前,国务院印发《关于进一步优化政务服务提升行政效能推动“高效办成一件事”的指导意见》(以下简称《指导意见》),对深入推动政务服务提质增效,在更多领域更大范围实现“高效办成一件事”作出部署。
《指导意见》指出,以习近平新时代中国特色社会主义思想为指导,全面贯彻落实党的二十大精神,把“高效办成一件事”作为优化政务服务、提升行政效能的重要抓手,加强整体设计,推动模式创新,注重改革引领和数字赋能双轮驱动,统筹发展和安全,推动线上线下融合发展,实现办事方式多元化、办事流程最优化、办事材料最简化、办事成本最小化,最大限度利企便民,激发经济社会发展内生动力。
《指导意见》提出两阶段工作目标,2024年,健全“高效办成一件事”重点事项清单管理机制和常态化推进机制,实现第一批高频、面广、问题多的“一件事”高效办理。到2027年,基本形成泛在可及、智慧便捷、公平普惠的高效政务服务体系,实现企业和个人两个全生命周期重要阶段“高效办成一件事”重点事项落地见效,大幅提升企业和群众办事满意度、获得感。
《指导意见》提出5个方面的重点任务。一是加强渠道建设,推进线下办事“只进一门”、线上办事“一网通办”、企业和群众诉求“一线应答”。二是深化模式创新,推进关联事项集成办、容缺事项承诺办、异地事项跨域办、政策服务免申办。三是强化数字赋能,依托全国一体化政务服务平台打造政务服务线上线下总枢纽,着力提升政务数据共享实效,持续加强新技术全流程应用。四是推动扩面增效,增强帮办代办能力,丰富公共服务供给,拓展增值服务内容。五是夯实工作基础,健全政务服务标准体系和工作体系,强化政务服务制度供给。
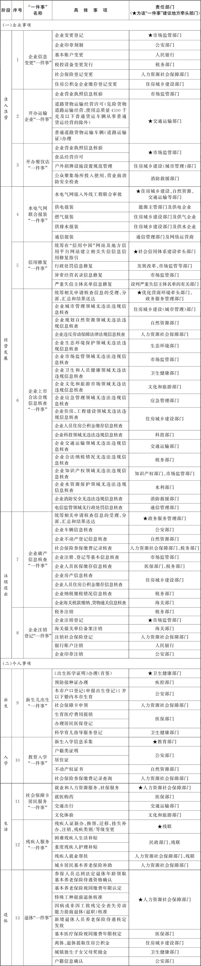
《指导意见》明确了“高效办成一件事”第一批13个重点事项清单。其中,属于经营主体办事的有8项,包括开办运输企业、水电气网联合报装、信用修复、企业上市合法合规信息核查、企业注销登记等。属于个人办事的有5项,包括教育入学、社会保障卡居民服务、残疾人服务等。
《指导意见》强调,要围绕“高效办成一件事”合力攻坚,加强组织实施和宣传推广,充分调动地方各级政府和有关方面积极性,强化协同配合,狠抓工作落实。要加强统筹协调,开展试点示范,鼓励改革创新、大胆探索,逐年推出一批“高效办成一件事”重点事项,确保取得实效。
“高效办成一件事”2024年度重点事项清单
(点击图片放大看↓↓↓)
